2026网站搭建教程全集:从零基础到独立建站!
在2026年,拥有一个专属网站已经不再是一件难事,
根据恒州诚思数据调研中心的报告显示,
2025年全球网站建设平台收入规模约2479百万美元,
到2032年收入规模将达到3791百万美元,
整体呈现快速增长趋势,
这一增长的核心驱动力,正是自助建站工具的普及,
今天我们就以盈建云为例,
带大家看看怎么利用这类工具独立建站!
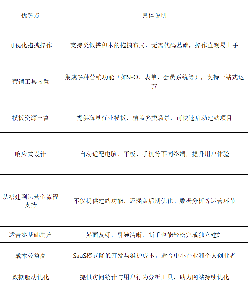
它是国内知名的SaaS建站平台,以可视化拖拽操作为核心,
只要像搭积木一样,通过鼠标拖拽就可以完成所有的页面布局,
除了基础的建站功能,它还内置了各种营销工具,
提供了网站从搭建到后期运营的一站式解决方案!

第一步,首先进入网站,注册账号,
在后台找到模板中心,可以利用行业筛选,
或者通过关键词搜索来浏览这些模板,
注意仔细查看模板的页面布局、色彩风格和功能模块,
选择一个符合你品牌调性和业务需求的模板,
直接一键套入就好!

第二步,找好模板就是搭好框架了,
接下来就是进行一些细节的补充,
进入到后台的可视化编辑器,
我们可以看到上面有一列功能栏,
上面全是各种各样的功能部件,
想要加上什么功能,可以用鼠标拖拽过去页面上就好,
还可以通过双击来修改图片和文字,
就这样搭搭建建,像搭积木一样完成网站的外观!

独立搭建一个专业网站,在2026年已经不是专家的特权,
只要用好盈建云,新手小白也可以快速上手,
制作出精美的网站,
还在等什么?快去试试吧!