企业网站模板用哪家?这个几个平台分享给你~企业官网是能够展示企业文化,宣传公司的产品,可以说是一个公司在网上的门面了。那么如何做一个企业官网呢?现在除了请别人来搭建,还有很多建站工具可以用,根据《2024年中国SaaS行业发展研究报告》数据显示,2023年中国SaaS行业市场规模达555.1亿元,预计2027年将超过1500亿元。可见SaaS行业发展之好。现在这些平台发展的比较成熟,里面有很多模板可用,即使不懂代码也可以进行网站搭建,今天小编给大家分享几个平台,一起来看看吧~
分享清单在这里:
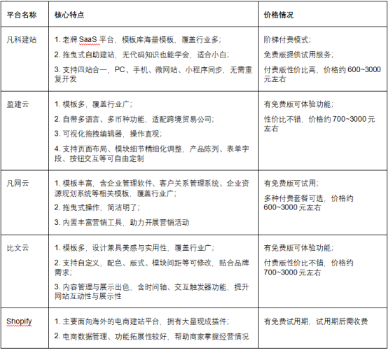
1、凡科建站
这是个老牌SaaS平台了,模板库里有海量的模板,覆盖行业多,选择合适的模板后就能开始搭建;
是小白但是也想建站,不用担心,这个平台的操作是拖曳式自助建站,即使没有代码知识也能学懂;
而且它支持四站合一,在PC、手机、微网站、小程序之间可以同步,这样就不用再重新开发其他的了,省心省力;
价格方面采用阶梯付费的模式。网站免费版提供试用服务,付费版价格上性价比满满,大概在600~3000元左右。

2、盈建云
这个平台也是有很多模板,覆盖行业也广;
自带多语言、多币种功能,方便对做跨境贸易的公司建站;
有可视化的拖拽编辑器,让操作更直观;
支持对页面布局、模块细节做精细化调整,从产品陈列方式、表单字段还有按钮交互等功能都可以自由定制;
有免费版可体验功能,价格方面也是性价比不错,大概在700~3000元左右。
3、凡网云
这个平台的模板也很丰富,比如说企业管理软件、客户关系管理系统、企业资源规划系统等,覆盖的的行业也很广;
操作是拖曳式操作,更加简洁明了;
这个平台里面有丰富的营销工具,帮助你做好营销活动;
有免费版可试用,有多种付费套餐可选,价格大概在600~3000元左右。

4、比文云
这个平台也有很多模板,设计上兼具美感与实用性,而且覆盖的行业也挺广;
支持自定义,配色、版式、模块间距等都可以改,助力打造贴合你的品牌的网站。
在内容管理和展示上表现亮眼,里面的时间轴和交互触发器功能挺不错的,能提升网站的互动性和展示性;
有免费版可体验功能,付费的性价比也不错,价格大概在700~3000元左右。

5、Shopify
这是一个主要面向海外的电商建站平台,有很多现成的插件;
在电商数据管理、功能拓展性方面做的不错,能够帮助商家掌握经营情况;
价格方面有免费试用期,后面要收费。

一款好用的网站模板,能够把复杂的流程简单化,省去不少时间和精力还有费用,为了方便大家,小编还拉了一张表,大家按需选择哦~
