商城小程序模板哪家好?2026年最新推荐!
现在很多商家,都通过小程序在线上吸引客户,打理生意,据艾瑞咨询2025Q1报告显示,零代码开发渗透率已突破63%【1】,可总有一些老板,不懂得代码,没有设计经验,想搭建商城小程序,只能花大价钱,去找别人,关于搭建商城小程序,市面上成熟工具有很多,各种精美商城小程序模板,一键套用,省去大半麻烦,今天为大家盘点三家平台,凡科建站、盈建云、Shopify,省心易上手。

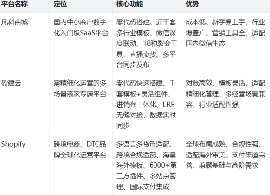
1.【凡科商城】
一站式数字化SaaS平台,可以不懂代码,成本不高,不用花钱请设计团队,新手快速上手,商城小程序模板很多,近千套模板,覆盖一百多个行业,从超市,到外卖品类齐全,风格多样。
选好模板,用鼠标拖拖点点,替换logo,打上自己想表达的内容,专属商城界面,就出来啦!
跟微信深度结合,像拼团、砍价,这些工具它自带,支持直播卖货,跟紧现在的潮流,只要一次发布,其他平台跟着更新,为老板们,大大降低入门门槛。
2.【盈建云】
哪个行业的商家,有高效搭建要求?盈建云帮你快速落地,实现进销存一体化,零代码操作,哪怕不会PS,一千多个商城小程序模板,随你挑,丰富组件,按照你的心意灵活搭配,让你的商城小程序,拥有超高颜值,搭建出自己的风格特色,得到客户认可~

有ERP接口,无缝对接,直连主流电商ERP,实现库存、订单进销存数据,立马同步,对账不用花大量时间,从3天压缩到2小时,适合多个经营场景。
模板能修改灵活,新手快速搭建上线,它满足,商家要精细管理,功能适配性强,操作不复杂,轻松搞定日常运营。
3.【Shopify】
在全球电商领域领先,偏向跨境电商、DTC品牌,主打全球化布局,有海外经营需求的商家,可以看看。
50+语言任意切换、130+货币结算,欧盟GDPR、美国CCPA,自动适配这些数据隐私法规,让跨境合规。
风格贴合全球不同区域审美,海量商城小程序模板,适合海外市场,汇聚6000+第三方插件,快速集成Stripe、PayPal,这样的国际支付渠道。
可以同时管理多个商城站点,分开不同区域,单独定价、运营,基础的高阶的需求,都能满足,凭借Liquid模板语言,打造专属经营体系。预计未来十年其GMV复合增速可达15%–18%【2】。
模板平台千千万,几家模板各有各的优点,选择适合自己的,用它们的优质模板,搭建好商城小程序吧。
参考来源:
1.艾瑞咨询
2.网易新闻客户端
商城小程序模板:mall.fkw.com