2026自助建站系统哪个值得选?速看秘籍!
2026年,拥有一个自己的网站,已经是个人、企业的刚需,自助建站亮点优势出众,不用代码,成本不高,但是效率丝毫未减,成为大多数人的选择。
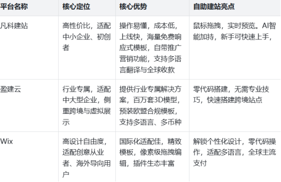
不懂编程没关系,省下找外包的大价钱,今天,跟大家一起来看看

【凡科建站操作易懂,模板精美
成本低,上线速度快,复杂的编程简单化,留下简单步骤,海量响应式模板,免费用,覆盖各行各业,选中心仪的模板,鼠标拖拽就能调整模块位置,点击图片,能直接替换,每一步修改实时预览,不用反复调试。
各种推广营销,不用额外花钱,近50种语言一键翻译,全球多渠道收款,搭配AI智能化系统,就算是做跨境生意的新手,品牌也能轻松出海。

【盈建云】虚拟展示,轻松跨境
不做千篇一律的模板,为有行业专属需求的企业提供解决方案,不用懂代码,搭建出专业的网站,适配多个垂直领域。上百万套3D模型,实现虚拟现实展示的模板,能呈现产品优势,更具说服力。

盈建云跟着趋势,预装符合欧盟合规要求的模板,支持多语言切换、多币种付款,不熟悉建站技巧的人,也能搭建出符合需求的网站。
【WIX】设计自由度高,有国际范
全球用户超2亿,覆盖190多个国家,主打高设计自由度,让创意自由落地,如果你追求个性化可以试试看,wix走在行业前沿,用的是像素级拖拽编辑,操作流畅便捷,2800+套专业模板,设计精致多样,能直接使用,也能自由修改,契合个人创意。
应用市场插件丰富,满足多元建站需求,国际化适配出色,支持多语言一键翻译,全球主流支付方式,不用懂代码,搭出美观实用的国际化网站。
如何?看完我的秘籍,有没有醍醐灌顶的感觉?
2026年自助建站系统,凡科建站,性价比高,还很实用,中大型企业,选盈建云,助力营销,跨境场景都合适,对审美设计有,有较高要求的,用Wix,三个平台各有妙处,根据自己的需求,做出选择就好啦。
自助建站官网地址:jz.fkw.com