一、教程目的
为配合广东管局要求,现电子化备案自2021.9.1起,广东省客户如是【首次备案】还需提供加盖公章的《互联网信息服务备案承诺书(广东)》。本教程主要介绍如何获取《互联网信息服务备案承诺书(广东)》。
二、如何获取互联网信息服务备案承诺书(广东)
1. 进入企业中心--域名管理入口,点击工信部备案的资料填写。

2. 点击填写备案信息,按照营业执照所在地选择【广东省市区】。

3. 选择好【广东省市区】后,在下方同步显示《互联网信息服务备案承诺书》入口,点击右侧的【模板下载及资料上传】按钮,填写资料。

4. 点击下载《互联网信息服务备案承诺书》模板,按照模板格式对应填写内容,并上传至对应位置。

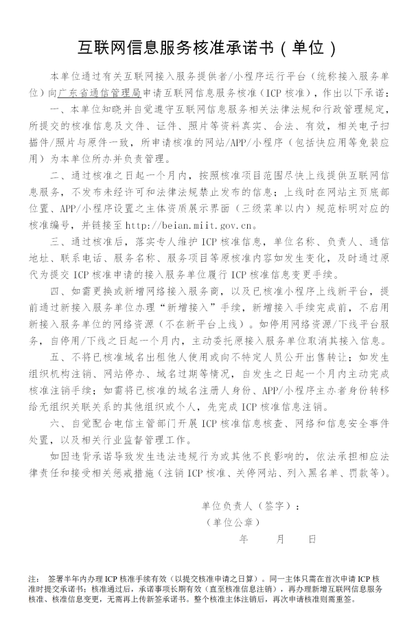
《互联网信息服务备案承诺书》填写资料如下:
注意:无论是否法人备案,该文件内容无需修改,仅需要法人签字、盖公司公章并写日期。

5. 《互联网信息服务备案承诺书》文件下载
※文档靠前页均有详细要求,直接下载打开查看即可,也可通过上传资料页面中下载。